Тюнинг TRAXX-ов

Сучасні технології на допомогу моделісту
Відповісти
Аватар користувача
vover
Супермодератор
Повідомлень: 3234
З нами з: 02 серпня 2015, 16:29
Имя: Владимир
Звідки: Будапешт
Мой типоразмер: H0
Has thanked: 1270 times
Been thanked: 479 times

Тюнинг TRAXX-ов

Повідомлення vover »

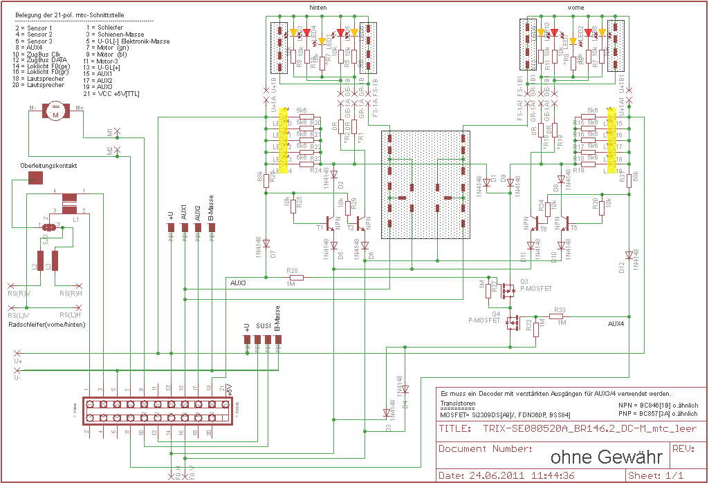
Набрел на "просторах" на хороший сайт, посвященный BR146.2 и BR185. Сайт на немецком языке, но там очень полезными оказались следующие две принципиальные схемы платы из Триксовских TRAXX-ов.
TRIX-SE080520A_BR146.2_DC-M_mtc.png
TRIX-SE080520A_BR185.5_DC-M_mtc.png
Может пригодится кому-нибудь.

Вообще на сайте описывается метод приведения освещения в правильный 5-ти точечный свет, а также точки выхода на плате локомотива дополнительных функциональных выходов декодера.
Аватар користувача
burbon
Супермодератор
Повідомлень: 1807
З нами з: 04 травня 2015, 09:29
Имя: Ігор
Звідки: Київ, Україна
Мой типоразмер: TT, Z, H0e
DIGITAL DCC/mfx
Ремонт, обслуговування та оцифровка моделей Z, N, TT, H0, 1, G
Has thanked: 247 times
Been thanked: 993 times

Re: Тюнинг TRAXX-ов

Повідомлення burbon »

Спасибо!
Нужно посидеть разобраться, т.к. у Trix-а было несколько вариантов исполнения плат. Если это тот о котором я думаю то этот же принцип можно использовать на BR132/232.
Лучше много раз по разу, чем ни разу много раз...
Відповісти

Повернутись до “Цифрове керування”